公司新闻/正文
703 人阅读发布时间:2023-04-26 10:26
该研究识别了食管鳞状细胞癌的关键治疗靶点 TOPK 并针对性构建搭载 TOPK 抑制剂 OTS964 和光敏剂 chlorin e6 的乏氧响应性纳米递送载体,为食管鳞癌的光动力治疗、化疗和免疫治疗提供了新的治疗策略。


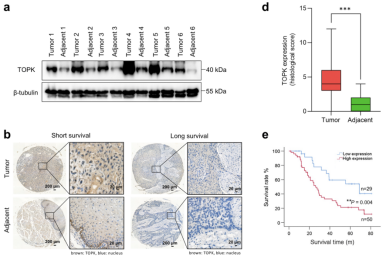
食管鳞癌是我国常见的上消化道恶性肿瘤,但治疗手段仍局限于传统放化疗,故识别有效的治疗靶点并筛选相应药物是开展食管鳞癌精准治疗、提升患者远期预后的关键。TOPK(T-lymphokine-activated killer cell-originated protein kinase)是一种具有促癌作用的激酶,但其在食管鳞癌中的作用,尤其是与肿瘤乏氧等耐药因素的相关性仍有待广泛研究。因此,该研究首先考察了 TOPK 作为食管鳞癌治疗靶标的潜力,并证实了 TOPK 在食管鳞癌中高表达与患者不良预后相关。

OTS964 是一种 TOPK 小分子抑制剂,能够诱导肿瘤细胞凋亡,但由于肿瘤靶向性不高、具有毒副作用、耐药性和疏水性,导致其临床应用受限,需要开发有效的药物递送方式。在该项研究中,研究者通过免疫荧光染色明确了食管鳞癌的标志性特征——乏氧环境,并发现 TOPK 表达与乏氧存在相关性,故针对性构建了乏氧响应性纳米递送载体 OTS964/Ce6@NPs,用于联合递送 TOPK 抑制剂 OTS964 和光敏剂 chlorin e6,以实现化疗和光动力联合治疗。

研究发现,OTS964/Ce6@NPs 静脉给药后选择性聚集于食管鳞癌肿瘤组织中,能够通过光声成像辅助食管鳞癌精准诊断。结合体外激光照射,OTS964/Ce6@NPs 不仅对食管鳞癌的小鼠皮下移植瘤产生显著的抗肿瘤疗效,还可以有效抑制食管鳞癌肝转移和复发。同时,OTS964/Ce6@NPs 能够进一步提升肿瘤微环境中自然杀伤细胞(NK cells)的比例,显示出增效免疫治疗的潜力。
本研究基于纳米递送载体,提出了一种有效的食管鳞癌乏氧微环境和 TOPK 分子靶向治疗策略,有望改善食管鳞癌的临床诊断及精准治疗。
来源:华西医院