威斯腾生物联合中国抗癌协会肿瘤代谢专委会网络学术沙龙系列讲座第十七讲
418 人阅读发布时间:2020-10-23 14:07
威斯腾生物联合中国抗癌协会肿瘤代谢专委会网络学术沙龙系列讲座第十七讲
为了配合疫情防控的要求,同时满足学术交流的需求,威斯腾生物联合中国抗癌协会肿瘤代谢专委会,以线上学术报告代替线下活动,每周一次专题讲座,为大家带来不一样的学术盛宴!
中国抗癌协会肿瘤代谢专委会是在王红阳院士主发起下筹备成立的,主要聚焦肿瘤代谢特征性改变的理论基础及其对肿瘤发生发展、疾病演化、肿瘤免疫微环境形成的机制研究,与肿瘤代谢对肿瘤精准诊治和治疗转归的影响等,将搭建肿瘤代谢学科的专门平台,引领和带动肿瘤代谢研究水平的提升和学科发展,提升国内在相关研究领域的整体水平与国际地位,推动相关研究人员的学术交流和自主创新。中国抗癌协会肿瘤代谢专业委员会是一个跨专业、多学科协作的专科领域,涉及到生物化学、分子生物学、病理生理学、免疫学、生物信息学、分子影像与功能像学、辐射生物学、生物能学和临床肿瘤学等多个学科。
此次网络学术沙龙系列讲座由威斯腾生物联合中国抗癌协会肿瘤代谢专委会主办,第一讲已于6月14日开讲,今天为大家分享的是10月11日的《肝癌代谢靶点》,由来自四川大学华西医院生物治疗国家重点实验室傅湘辉教授向大家分享。
傅湘辉 ,华西医院代谢研究中心代谢与疾病分中心主任,代谢与疾病研究室主任,四川大学生物治疗国家重点实验室教授。Molecular Therapy-Nucleic Acids(Cell 出版社,IF=7.032),Deputy Editor
国家自然基金委地区联合基金重点项目、重大研究计划、面上项目等评审专家
国家科技部重点研发计划、国际合作项目等评审专家Hepatology (IF=14.679), Mol Cancer (IF=15.032), J Extracell Vesicles (IF=14.976), Signal Transduct Target Ther (IF=13.493)等 30 多个国际 SCI 杂志的特邀审稿专家。针对代谢性疾病防治形势严峻、基础研究相对薄弱、原创性治疗靶点缺乏等痛点和难点,傅湘辉实验室以代谢科学为中心,多年来紧扣“代谢性疾病靶点发现与转化应用”这一科学问题,充分利用整合了多学科前沿先进方法的完整技术链条,主要探究肿瘤和糖尿病、脂肪肝等代谢性疾病的发病机制,重点开展重要疾病靶点的发现与确认工作,筛选和鉴定创新性强、功能和结构新颖的靶点分子,并开 展相关的药物研发工作。
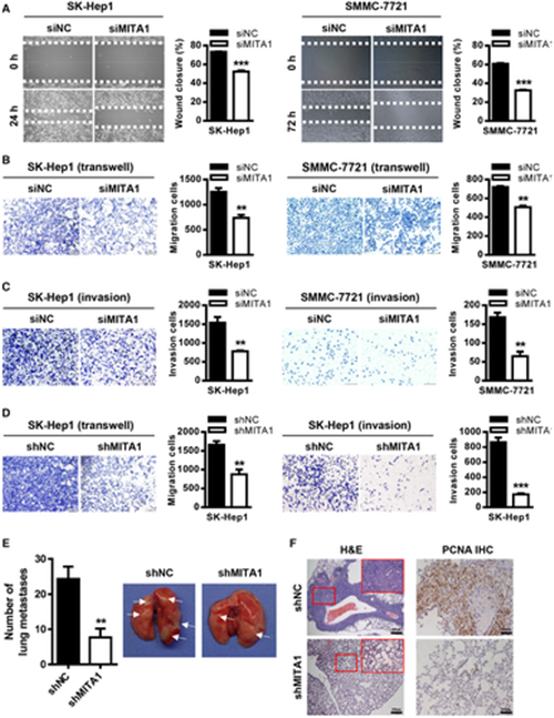
傅湘辉教授重点介绍了团队对肝癌代谢靶点MITA1的研究工作。由于目前营养缺乏对肿瘤细胞生长和转移的作用及调控机制尚不清楚,已经发现长链非编码RNA(lncRNA)是恶性肿瘤的重要调节剂。该研究团队利用独特的细胞核RNA高通量测序方法,鉴定出了一批能量应激调控的lncRNA,其中MITA1富含染色质。随后团队对MITA1在肝癌转移中的功能和调控机理进行了重点研究。研究发现,葡萄糖饥饿使能量代谢感受器LKB1-AMPK激活,促进DNA甲基化酶DNMT3B结合并作用于MITA1第二个内含子的CpG岛,提高其DNA甲基化水平,进而上调MITA1表达。然后,MITA1通过提高上皮细胞-间充质转化(EMT)关键因子SLUG的转录,促进EMT进程和HCC转移。该研究揭示了MITA1在营养缺乏下由LKB1 / AMPK级联表观遗传诱导表达的新机制,建立了能量应激与肝癌转移的新联系,并指出已确定的AMPK-MITA1-Slug作为HCC的潜在治疗策略。

第18次的分享将在2020年10月18日早上9:00--11:00进行,来自Texas A&M University 的吴朝栋教授将向大家分享《天然免疫在非酒精性脂肪肝中的作用》,赶紧关注起来吧!
关注威斯腾生物微信(western-168),可获取更多后续讲座信息。