威斯腾生物

15

手机商铺

qrcode
商家活跃:
产品热度:
  • NaN
  • 0.3999999999999999
  • 1.4
  • 0.3999999999999999
  • 3.4

威斯腾生物

入驻年限:15

  • 联系人:

    张经理

  • 所在地区:

    重庆 九龙坡区

  • 业务范围:

    细胞库 / 细胞培养、耗材、试剂、技术服务

  • 经营模式:

    科研机构

在线沟通

公司新闻/正文

威斯腾生物联合中国抗癌协会肿瘤代谢专委会网络学术沙龙系列讲座第十一讲

395 人阅读发布时间:2020-08-28 17:25

威斯腾生物联合中国抗癌协会肿瘤代谢专委会网络学术沙龙系列讲座第十一讲

为了配合疫情防控的要求,同时满足学术交流的需求,威斯腾生物联合中国抗癌协会肿瘤代谢专委会,以线上学术报告代替线下活动,每周一次专题讲座,为大家带来不一样的学术盛宴!
中国抗癌协会肿瘤代谢专委会是在王红阳院士主发起下筹备成立的,主要聚焦肿瘤代谢特征性改变的理论基础及其对肿瘤发生发展、疾病演化、肿瘤免疫微环境形成的机制研究,与肿瘤代谢对肿瘤精准诊治和治疗转归的影响等,将搭建肿瘤代谢学科的专门平台,引领和带动肿瘤代谢研究水平的提升和学科发展,提升国内在相关研究领域的整体水平与国际地位,推动相关研究人员的学术交流和自主创新。中国抗癌协会肿瘤代谢专业委员会是一个跨专业、多学科协作的专科领域,涉及到生物化学、分子生物学、病理生理学、免疫学、生物信息学、分子影像与功能像学、辐射生物学、生物能学和临床肿瘤学等多个学科。
此次网络学术沙龙系列讲座由威斯腾生物联合中国抗癌协会肿瘤代谢专委会主办,第一讲已于6月14日开讲,今天为大家分享的是8月23日的《组蛋白修饰对话与肿瘤发生》,由来自清华大学的李海涛教授将向大家分享。
威斯腾生物联合中国抗癌协会肿瘤代谢专委会网络学术沙龙系列讲座第十一讲
李海涛教授
李海涛,清华大学医学院教授。1993-1997年山东大学微生物系本科,1997-2003年中科院生物物理所分子生物物理学博士。2003-2010年纪念斯隆-凯特琳癌症中心博士后、高级研究科学家,2010年回清华大学任教、2016年晋升为长聘教授。
主要研究方向为表观遗传学,先后鉴定并阐明了包括PHD、YEATS、ZMYND11、ADCP1、SETD2和ALKBH1等表观调控元件发挥功能的生化结构基础,揭示出相关分子识别与催化事件在细胞分化发育及肿瘤发生中的作用。目前在包括Nature, Cell在内的期刊发表学术论文或综述80余篇(通讯作者50余篇),引用8000多次。先后获得国家杰出青年基金、中国肿瘤青年科学家奖、普洛麦格细胞生物学创新奖、药明康德生命化学研究奖、人类前沿科学计划(HSFP)青年研究员基金奖、茅以升北京青年科技奖、清华大学学术新人等荣誉或奖励。现任中国遗传学会表观遗传学专业委员会副主任委员,中国细胞生物学会染色质生物学专业委员会委员,中国生物化学与分子生物学会基础医学专业委员会及基因调控专业委员会委员,中国抗癌协会肿瘤代谢专业委员会委员,以及《遗传》副主编和STTT,Transcription,Clin Epigenetics等期刊编委。
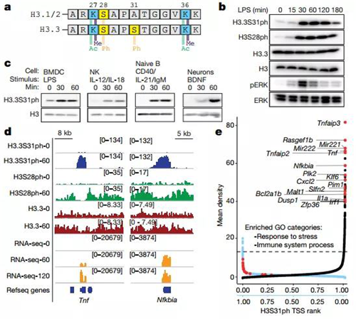
李海涛教授系统讲解了其研究团队在组蛋白修饰与肿瘤调节领域的研究工作。李教授首先介绍了组蛋白变体H3.3第31位丝氨酸磷酸化在刺激诱导型快速转录延伸过程中标志性调控作用。组蛋白H3.3是一类保守的组蛋白H3变体,其氨基端第31位残基为丝氨酸,主要参与染色质动态活动调控,在转录、DNA损伤修复和有丝分裂等过程中发挥着重要作用。团队发现刺激诱导产生的组蛋白H3.3S31磷酸化修饰富集在基因体区,既促进了SETD2的H3.3K36三甲基转移酶活性,也拮抗了ZMYND11延伸共抑制功能,从而使得刺激诱导基因的转录延伸能够快速进行,从表观层面更好的响应与适应环境刺激。此外,与李丕龙教授的合作研究还发现多价H3K9me3/CD相互作用驱动形成的LLPS是细胞中异染色质形成的关键作用力。
威斯腾生物联合中国抗癌协会肿瘤代谢专委会网络学术沙龙系列讲座第十一讲
第12次的分享将在2020年8月30日早上9:00--10:30进行,来自复旦大学附属华山医院的鲁明副研究员将向大家分享《乙酰辅酶A代谢与肿瘤转移》,赶紧关注起来吧!
威斯腾生物联合中国抗癌协会肿瘤代谢专委会网络学术沙龙系列讲座第十一讲

上一篇

威斯腾生物联合中国抗癌协会肿瘤代谢专委会网络学术沙龙系列讲座第十二讲

下一篇

热烈欢迎贺玲秘书长代表重庆市医药行业协会来我司走访慰问!

更多资讯

我的询价