威斯腾生物联合中国抗癌协会肿瘤代谢专委会网络学术沙龙系列讲座第六讲
322 人阅读发布时间:2020-07-24 14:43
威斯腾生物联合中国抗癌协会肿瘤代谢专委会网络学术沙龙系列讲座第六讲
为了配合疫情防控的要求,同时满足学术交流的需求,威斯腾生物联合中国抗癌协会肿瘤代谢专委会,以线上学术报告代替线下活动,每周一次专题讲座,为大家带来不一样的学术盛宴!
中国抗癌协会肿瘤代谢专委会
中国抗癌协会肿瘤代谢专委会是在王红阳院士发起下筹备成立的,主要聚焦肿瘤代谢特征性改变的理论基础及其对肿瘤发生发展、疾病演化、肿瘤免疫微环境形成的机制研究,与肿瘤代谢对肿瘤精准诊治和治疗转归的影响等,将搭建肿瘤代谢学科的专门平台,引领和带动肿瘤代谢研究水平的提升和学科发展,提升国内在相关研究领域的整体水平与国际地位,推动相关研究人员的学术交流和自主创新。中国抗癌协会肿瘤代谢专业委员会是一个跨专业、多学科协作的专科领域,涉及到生物化学、分子生物学、病理生理学、免疫学、生物信息学、分子影像与功能像学、辐射生物学、生物能学和临床肿瘤学等多个学科。
此次网络学术沙龙系列讲座由威斯腾生物联合中国抗癌协会肿瘤代谢专委会主办,第一讲已于6月14日开讲,今天为大家分享的是7月19日由重庆大学附属肿瘤医院的李咏生教授主讲的《肝癌脂代谢与免疫》。

李咏生:重庆大学附属肿瘤医院肿瘤内科主任、教授、主任医师。美国哈佛医学院归国学者,国家中组部青年千人,重庆市肿瘤学学术技术带头人、重庆市青年专家工作室领衔专家、重庆市高校创新研究群体负责人。任中国抗癌协会肿瘤代谢专委会免疫代谢学组组长、中国抗癌协会肿瘤与微生态专委会常务委员、中国细胞生物学学会细胞代谢分会委员、重庆市免疫学会代谢免疫专委会主任委员、重庆市医学会精准医疗与分子诊断专委会副主任委员。
主要研究方向:脂代谢与肿瘤免疫。主持国家自然科学基金重点国际合作研究项目、面上项目等课题12项,以第一/通讯作者已在Immunity、Science Advances、Nature Communications、Annals of the Rheumatic Diseases、STTT、Cancer Research等国际著名杂志发表文章30余篇。Frontiers in Immunology副编辑;STTT、Cancer Research、JHO、Critical Care Medicine、Theranostics、Oncogene、Cancer Letters等20多个SCI杂志特邀审稿人。入围中国细胞生物学学会青年科学家奖,获评中国临床肿瘤学会35岁以下最具潜力青年肿瘤医生、重庆市自然科学优秀学术论文奖等。
李咏生教授分享内容:
恶性肿瘤的发病率和死亡率一直以来都高居不下,2018年美国癌症协会公布数据显示消化道肿瘤发病率和死亡率均位居全球所有肿瘤第三位。免疫逃逸和代谢重编程是肿瘤生物学的十大特征之二,在肿瘤的发生和发展中起着关键作用,预示着免疫疗法将成为未来肿瘤免疫的新方向。
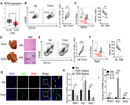
肿瘤相关巨噬细胞(TAMs)是肿瘤微环境中最重要的成分之一,大多数TAMs向M2表型极化并促进肿瘤进展,李教授团队发现脂肪酸代谢能调节巨噬细胞的极化。其中,髓源性免疫抑制细胞MDSCs中RIPK3表达水平下降所致的NF-κB/COX-2/PGE2轴的活化是导致其免疫抑制能力增强的关键原因,前列腺素E-2 (PGE2)通过cAMP-PKA-CREB活化而进一步抑制MDSC中的RIPK3表达从而形成RIPK3-PGE2环路,导致肿瘤微环境中MDSC浸润增多,促进肿瘤发生,阿司匹林可抑制该环路产生的PGE2从而抑制结直肠癌的发生。团队还发现RIPK3 在HCC相关的巨噬细胞中下调,明确了RIPK3缺失的MDSC具有更强的免疫抑制功能。

另外,李教授团队还发现STIM1是控制肝细胞癌发生和转移的代谢检查点。STIM1在肿瘤侵袭边缘显著下调,通过SOCE/CaMKII/AKT/GSK3信号调节Snail1。STIM1的缺失降低了ECAR和OCR,但增强了FAO,STIM1-KO可减少肝细胞的糖酵解和脂肪生成,激活LKB1/AMPK依赖性分解代谢的FAO途径。
第七次的分享将在2020年7月26日早上9:00--10:30进行,来自复旦大学生命科学学院的唐惠儒教授将向大家分享《代谢流的NMR与质谱定量技术分析肿瘤细胞代谢重编程》,赶紧关注起来吧!
关注威斯腾生物微信(western-168),获取更多后续讲座信息,回复关键词:“学术讲座”,获取讲座PPT。